为了更好地提供政府信息公开服务,便于公民、法人或者其他组织准确地获取营口市退役军人事务局掌握的政府信息,提高机关工作透明度,助力法治机关建设,充分发挥退役军人事务局政府信息对退役军人服务作用,根据《中华人民共和国政府信息公开条例》(国务院令第711号修订,以下简称《条例》)规定,编制本指南。
一、政府信息公开主管部门和工作机构
市退役军人事务局办公室是市退役军人事务局的政府信息公开工作主管部门,负责推进、指导、协调、监督市退役军人事务局信息公开工作。
工作机构名称:营口市退役军人事务局办公室
办公地址:营口市西市区青花大街西28号
办公时间:8:30—11:30 13:00—17:00(周一至周五,节假日除外)
联系电话:0417-2976981
传真号码:0417-2973233
互联网联系方式:营口市退役军人事务局局政府公开邮箱(yktyjrxxk@163.com),公民、法人或者其他组织认为市退役军人事务局有违反《条例》规定,不履行政府信息公开职责的行为的,可通过邮箱举报。对市退役军人事务局局政府信息公开工作的建议,也可通过邮箱提出。市退役军人事务局局邮箱不受理政府信息公开工作无关的内容,对恶意留言将自动屏蔽。
二、主动公开
1.公开范围
遵循公正、公平、合法、便民原则,本局办公室按照《条例》第十九条、第二十条规定,依法向社会主动公开涉及群众切身利益、需要群众广泛知晓或者需要公众参与决策的部门信息,以及依照法律、法规、规章和国家有关规定应当主动公开的信息,并遵照上级行政机关部署,结合实际工作不断增加主动公开内容。
2.公开内容
(1)履职依据
(2)机关简介
(3)本局机构主要职能;
(4)本局机构设置;
(5)本局领导简介及分工;
(6)政策文件;
(7)政策解读;
(8)建议提案;
(9)预算决算;
(10)其他需要公开的政府信息。
3.信息分类和编排体系
主动公开政府信息按照组配分类编排。有机构主要职能、机构设置、领导简介及分工、政策文件、政策解读、建议提案、预算决算、问题解答等内容。
4.公开方式
主动公开的政府信息将通过营口市退役军人事务局门户网站(http://tyjrj.yingkou.gov.cn)向社会公开。
5.公开时限
属于主动公开范围的政府信息,自信息形成或者变更之日起20个工作日内予以公开。法律、法规对政府信息公开的期限另有规定的,从其规定。
三、依申请公开
公民、法人或者其他组织(以下简称申请人)可申请公开营口市退役军人事务局主动公开以外的政府信息。在公开本局信息前,依照《中华人民共和国保守国家秘密法》以及其他法律、法规和国家有关规定对拟公开的信息进行审查。
本局依申请公开政府信息时,根据现有信息的实际物理状态提供,不承担对信息进行搜集、加工、整理、分析的义务,需要进行脱敏、脱密处理的除外。
(一)受理机构
根据《条例》第十条、第二十七条、第二十八条等有关规定,市退役军人事务局办公室依法受理向市退役军人事务部门提出的政府信息申请(联系电话:0417-2976981)。具体承办机构为市退役军人事务局具体业务科室或部门。
(二)申请的提出
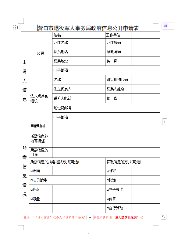
申请人通过现场、信函、传真和电子邮件提出申请的,应填写《营口市退役军人事务局政府信息公开申请表》(以下简称《申请表》,详见附件1),书面《申请表》可在受理地点领取或从营口市退役军人事务局门户网站“政府信息公开指南”栏目下载打印。
申请人提出申请时,应提供本人有效身份证件复印件;法人或组织提出申请,应提供营业执照复印件。
申请人在填写《申请表》时,应按规定认真填写,真实写明下列内容:
1.申请人的姓名或名称、身份证号或统一社会信用代码、联系方式、地址;
2.详细描述所需的政府信息,包括政府信息的文件标题、发布时间、文号、制作机关或者其他有助于查找确定信息内容的特征描述;
3.获取信息的方式、途径。
(三)申请方式
申请人获取政府信息,可采取以下方式提出申请:
1.现场申请
申请人可以到市退役军人事务局办公室现场提出书面申请。
地址:营口市西市区青花大街西28号
受理时间:8:30-11:30,13:00-17:00(节假日、公休日除外)
联系电话:0417-2976981
2.信函申请
申请人可以通过信函方式提出申请,市退役军人事务局办公室负责受理申请信函。申请人须在信封显著位置注明“退役军人事务局信息公开申请”字样,邮寄至营口市退役军人事务局办公室,信函应通过中国邮政的挂号信或EMS特快专递邮寄。由于投递地址错误或不清楚导致申请文件丢失或未及时收到,由申请人负责。
地址:营口市西市区青花大街西28号
邮编:115000
联系电话:0417-2976981
3.传真申请
申请人可以通过传真形式提出申请,将营口市退役军人事务局信息公开申请表及身份证明复印件传真至市退役军人事务局办公室。申请人通过营口市退役军人事务局政府信息公开工作机构的传真提交营口市退役军人事务局信息公开申请的,以双方确认之日为收到申请之日。
传真号码:0417-2973233
联系电话:0417-2976981
4.电子邮件申请
申请人可以通过电子邮件方式提出申请,将营口市退役军人事务局信息公开申请表及身份证明复印件发送至电子邮箱。申请人通过营口市退役军人事务局政府信息公开工作机构的传真提交营口市退役军人事务局信息公开申请的,以双方确认之日为收到申请之日。
电子邮箱:yktyjrxxk@163.com
(四)处理程序与时限
1.本局收到政府信息公开申请后,予以登记,除可以当场答复的外,自收到申请之日起20个工作日内予以答复;如需延长答复期限的,经本局办公室同意并书面告知申请人,延长答复的期限最长不超过20个工作日。
2.申请人所提申请内容不明确或者申请不符合规定要求的,本局自收到申请之日起7个工作日内一次性告知申请人作出补正,明确需要补正的事项,申请人补正时间为收到补正告知书10个工作日。答复期限自收到补正的申请之日起计算。申请人无正当理由逾期不补正的,视为放弃申请,本局不再处理该信息公开申请。
3.依申请公开的本局信息公开涉及第三方合法权益的,本局书面征求第三方的意见。第三方应当自收到征求意见书之日起15个工作日内提出意见。
4.征求第三方和其他机关意见所需时间不计算在《条例》第三十三条第二款规定的期限内。
(五)书面答复
根据《条例》有关规定,本局对政府信息公开申请作出相应书面答复:
1.所申请公开信息已经主动公开的,告知申请人获取该政府信息的方式、途径;
2.所申请公开信息可以公开的,向申请人提供该信息,或者告知申请人获取该信息的方式、途径和时间;
3.依据《条例》的规定决定不予公开的,告知申请人不予公开并说明理由;
4.经检索没有所申请公开信息的,告知申请人该信息不存在;
5.所申请公开信息不属于本局负责公开的,告知申请人并说明理由;能够确定负责公开该本局信息的行政机关的,告知申请人该行政机关的名称、联系方式;
6.已就申请人提出的信息公开申请作出答复、申请人重复申请公开相同政府信息的,告知申请人不予重复处理;
7.所申请公开信息属于工商、不动产登记资料等信息,有关法律、行政法规对信息的获取有特别规定的,告知申请人依照有关法律、行政法规的规定办理;
8.申请公开的信息中含有不应当公开或者不属于本局信息的内容,但是能够作区分处理的,向申请人提供可以公开的信息内容,并对不予公开的内容说明理由;
9.涉及商业秘密、个人隐私等公开会对第三方合法权益造成损害的政府信息,不予公开。第三方同意公开的,予以公开,第三方逾期未提出意见的,由本局办公室依照《条例》的规定决定是否公开。第三方不同意公开且有合理理由的,不予公开。本局公室认为不公开可能对公共利益造成重大影响的,可以决定予以公开,并将决定公开的政府信息内容和理由书面告知第三方;
10.申请人以政府信息公开申请的形式进行信访、投诉、举报等活动的,告知申请人不作为政府信息公开申请处理并告知通过相应渠道提出;
11.申请人申请公开政府信息的数量、频次明显超过合理范围,要求申请人说明理由。申请理由不合理的,告知申请人不予处理;申请理由合理,但是无法在《条例》规定的期限内答复申请人的,由本局确定延迟答复的合理期限并告知申请人。
本局依申请提供政府信息,不收取费用。但按照申请人要求的形式提供政府信息,可能危及政府信息载体安全或者公开成本过高的,通过电子数据以及其他适当形式提供,或者安排申请人查阅、抄录相关政府信息。
四、不予公开范围
1.依法确定为国家秘密的政府信息,法律、行政法规禁止公开的政府信息,以及公开后可能危及国家安全、公共安全、经济安全、社会稳定的政府信息,不予公开。
2.涉及商业秘密、个人隐私等公开会对第三方合法权益造成损害的政府信息,不予公开。但是,第三方同意公开或者本局认为不公开会对公共利益造成重大影响的,予以公开。
3.内部事务信息,包括人事管理、后勤管理、内部工作流程等方面的信息不予公开。
4.在履行行政管理职能过程中形成的讨论记录、过程稿、磋商信函、请示报告等过程性信息以及行政执法案卷信息,不予公开。法律、法规、规章规定上述信息应当公开的,从其规定。
五、救济方式
公民、法人或者其他组织认为市退役军人事务局政府信息公开工作中的具体行政行为侵犯其合法权益的,可以依法申请行政复议或者提起行政诉讼,即可以在接到信息公开申请答复文书之日起60日内向营口市人民政府申请行政复议,或者在接到信息公开申请答复文书之日起6个月内向营口市西市区人民法院提起行政诉讼。

