依申请公开
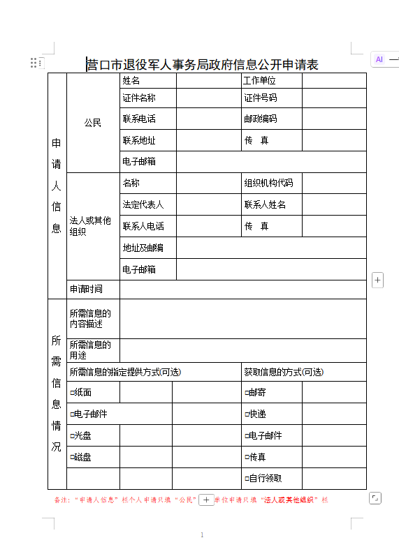
公民、法人和其他组织根据自身生产、生活、科研等特殊需要,申请获取本局除主动公开的政府信息外的相关政府信息,可以通过书面或网上预申请向本局受理机构递交《营口市退役军人事务局政府信息公开申请表》(以下简称《申请表》,见附件1)。
(一)受理机构
营口市退役军人事务局
咨询电话:0417-2976981
传真号码:0417-2976981
电子邮箱: yktyjrbgs@163.com
通信地址:营口市西市区青花大街西28号
邮政编码:115000
受理地址:营口市西市区青花大街西28号
受理时间:每周一至周五上班时间,法定节假日除外。
(二)申请内容和渠道
向本局申请公开政府信息应当填写《申请表》。《申请表》可以在本局受理机构处领取,也可从营口市退役军人事务局网站或营口市人民政府网站下载。为了提高处理申请的效率,请申请人对所需信息的描述尽量详细、明确;若有可能,请提供该信息的索引号、信息名称、发布机构、内容概述、信息生成日期、文号或者其他有助于受理机构确定信息载体的提示。提出申请的具体方式有三种:
1.通过互联网提出申请
申请人可通过电子邮件,将下载并填好的电子版《申请表》发送至本局受理机构电子邮箱,电子邮件主题注明“政府信息公开申请”。本局受理机构收到申请人电子邮件时,应回复受理情况;申请人也可在营口市退役军人事务局网站上直接填写并递交电子版《申请表》。
申请人网上申请时,应填写具体的联系方式,以便本局受理机构联系答复。对需索取书面政府信息的,应到本局受理机构按有关规定获取。
2.以信函、电报、传真形式提出申请
申请人通过信函方式提出申请的,请在信封左下角注明“政府信息公开申请”字样;申请人通过电报、传真提出申请的,请相应注明“政府信息公开申请”字样。
3.当面申请
申请人可以到本局政府信息公开受理机构当场提出申请。本局受理机构不直接受理通过电话方式提出的申请,但申请人可以通过电话咨询相关的服务业务。
(三)申请处理
本局受理机构在收到《申请表》后,将进行登记,并从形式上对申请的要件是否完备进行审查,对于要件不完备或申请内容不明确的申请将予以退回,并要求申请人补正或更改、补充。对于要件完备的申请,能够当场答复的给予当场答复;不能当场答复的,在收到《申请表》之日起15个工作日内作出下列答复:
1.属于公开范围的,向申请人提供信息或告知申请人可以获得该信息的方式和途径;
2.属于免予公开范围的,告知申请人不予公开的理由;
3.不属于本机关公开范围的,告知申请人该信息的掌握机关及联系方式;
4.如需延长答复期限的,经领导同意并告知申请人,延长答复期限最长不超过15个工作日;
5.对于申请公开的政府信息不存在的,告知申请人。
申请人申请公开与其自身相关的政府信息,应携带本人的有效身份证明;以组织名义提出申请的,还应当出具授权委托书或法定代表人或主要负责人的有效身份证明。
申请公开的政府信息涉及第三方权益的,应当征求第三方的意见。征求第三方意见所需时间不计算在期限内。
单件申请中同时提出多项独立请求的,本局受理机构将在全部处理完毕后统一答复。针对不同请求的答复内容不同,为提高处理效率,建议申请人就不同请求分别提出申请。
依申请公开政府信息工作流程参见附件2。
(四)依申请公开提供信息的收费项目和收费标准
本局受理机构依申请提供政府信息时,可以收取检索、复制、邮寄等成本费。收费标准按国务院价格主管部门会同国务院财政部门制定的标准执行。
申请公开政府信息的公民符合最低生活保障对象或低收入困难对象条件的,凭有效证明,经本人申请、本局政府信息公开工作机构负责人审核同意,可以减免相关费用。
(五)救济方式
公民、法人或者其他组织认为市退役军人事务局政府信息公开工作中的具体行政行为侵犯其合法权益的,可以依法申请行政复议或者提起行政诉讼,即可以在接到信息公开申请答复文书之日起60日内向营口市政府申请行政复议,或者在接到信息公开申请答复文书之日起6个月内向营口市西市区人民法院提起行政诉讼。

